華英中學香港校友會(2024)
Wa Ying College Hong Kong Alumni Association
Menu
Skip to content
Home
最新動向
校友校董選舉
校友消息
退休老師消息
活動回顧
活動相簿
校友通訊
校史, 文物及園景
聯絡我們
尋找校友
校友登記/更新資料
場地預訂
回饋母校
受惠個案
各社結連
歷屆社名社旗
歷屆社名(佛山華英中學)
官方 Facebook & IG
網站使用條款
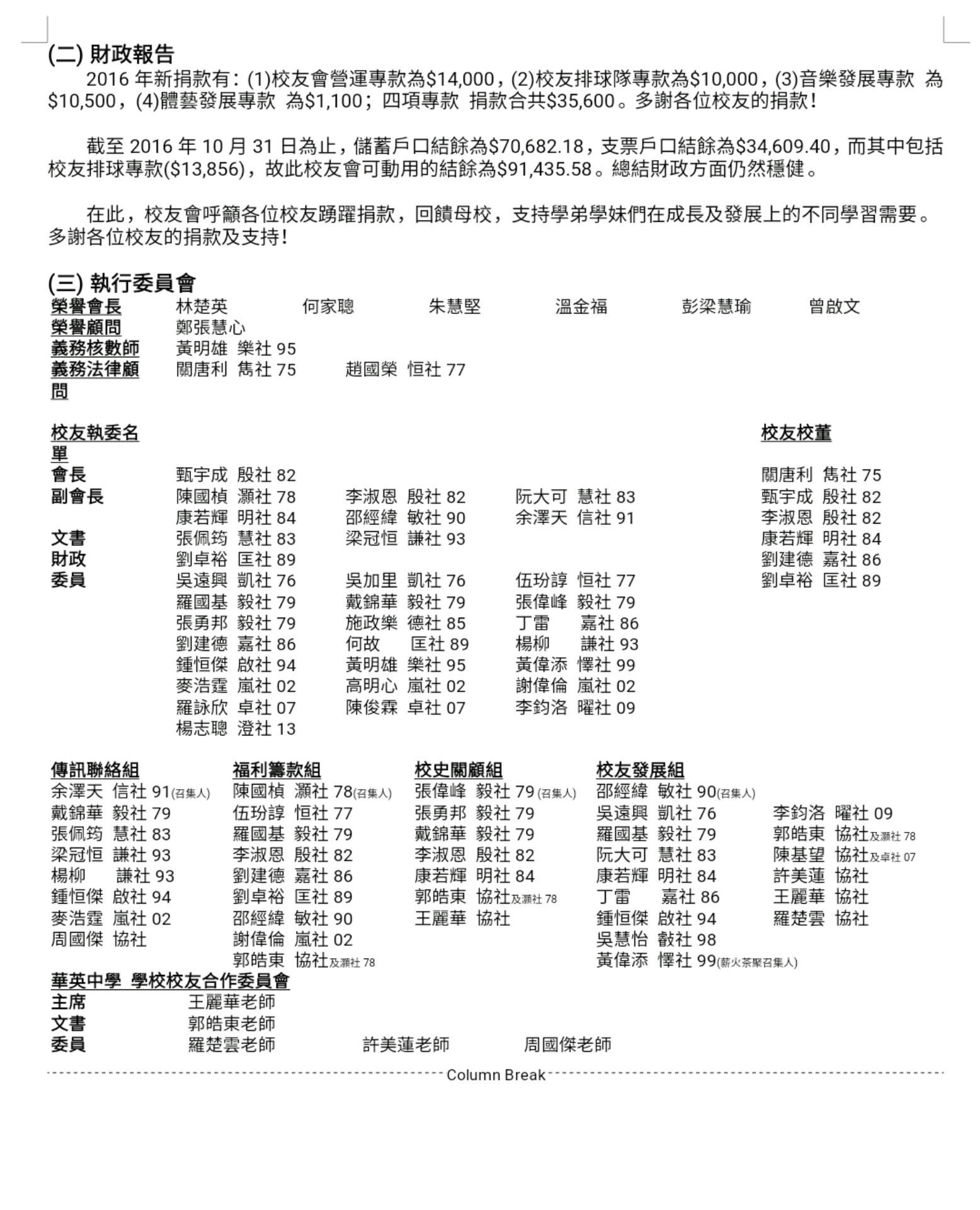
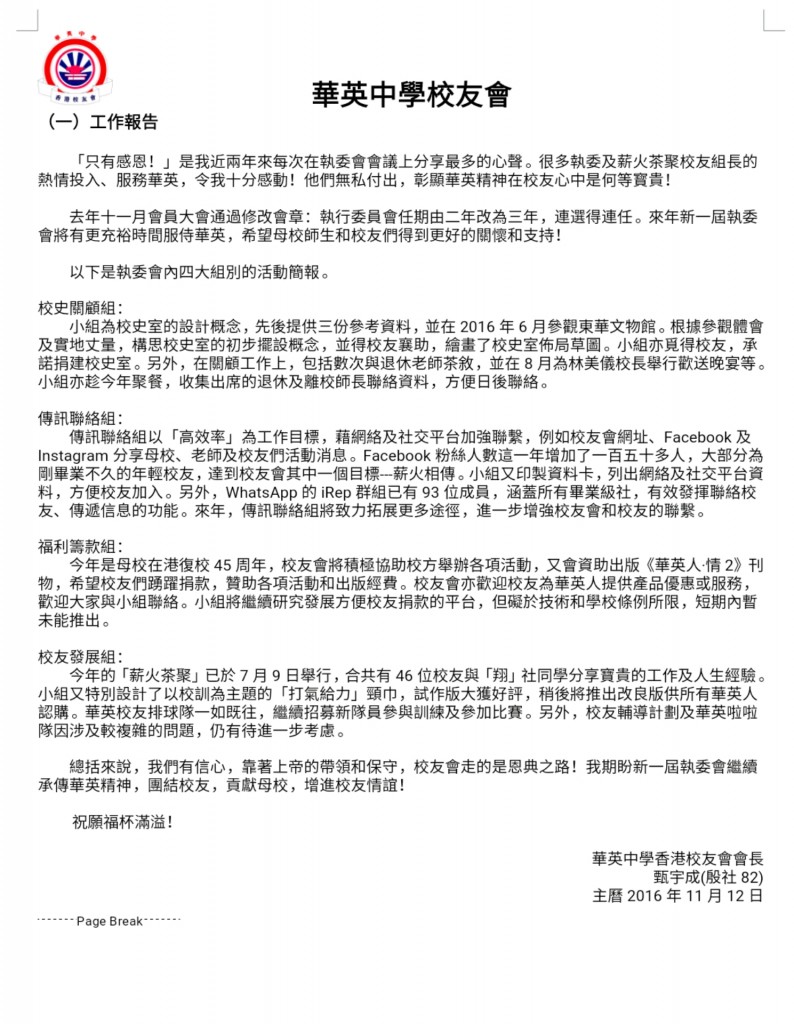
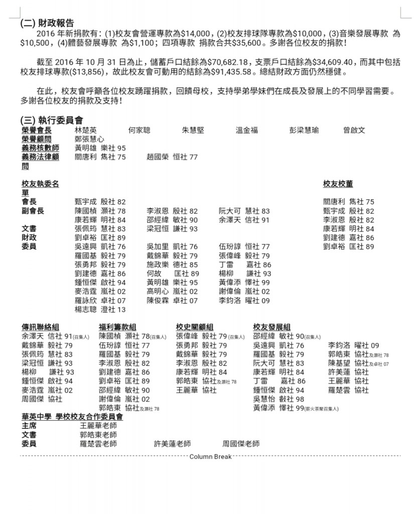
校友會工作報告及校友校董周年報告
wayingalumni
/
November 17, 2016
校友會工作報告及校友校董周年報告:
Related posts
2021年周年會員大會
2020年周年會員大會
尹校長的「華英家書」
Post navigation
←
BETA Test – Reg Form
多謝贊助「華英一家親亅聚餐的校友
→
Leave a Reply
You must be
logged in
to post a comment.